закрыть

Начни общаться с фанатами BMW!

Регистрация
BMW E46 Club BMW Fanatics Форум Российского клуба любителей БМВ Е46 - БМВ Фанатикс

  • Не в сети
  • Аватара пользователя
    • гость клуба
    • гость клуба
    • На форуме с 18 08 2017, 13:19
    • Сообщений 27
    • Профиль
    • Авто: e46 coupe 2002 M54B25
    • Торговая репутация:
    • Откуда: Moscow
    • Репутация: 200
    • Новенький
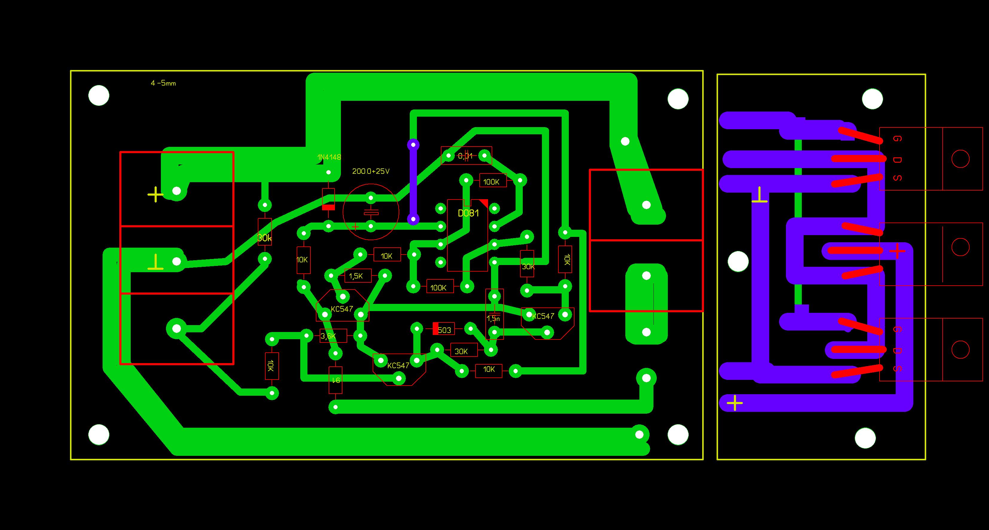
Разрабатывал с нуля, экспериментировал на своей купе 2002г. М54. Ошибок не выдает, на различных режимах (inpa) работает. Цена деталей <500 руб

Ресурсы
[url]https://cloud.homered.me/index.php/s/wiW6wS3RsLycSp9[/url]


Вложения:
Комментарий к файлу: печать
Комментарий к файлу: Схема FD9B1640-377D-4FE6-A29A-A577FB5F1852.png FD9B1640-377D-4FE6-A29A-A577FB5F1852.png [ 56.92 KIB | Просмотров: 8565 ]
Комментарий к файлу: Плата (старая версия)
Настоящие мужики ездят на старых немецких вёдрах
Последний раз редактировалось 32505 21 08 2018, 23:03, всего редактировалось 6 раз(а).
  • Не в сети
    • член клуба
    • член клуба
    • На форуме с 22 06 2013, 11:39
    • Сообщений 1911
    • Профиль
    • Авто: Е46 s54
    • Торговая репутация:
    • Откуда: С юга
    • Репутация: 1500
    • КрутышкаКрутышкаКрутышкаКрутышка
Отлично :cool:
Я так понимаю что в любой мотор в принцепе сунуть можно?
А что за микруха и что за диод д3?
  • Не в сети
  • Аватара пользователя
    • ветеран клуба
    • ветеран клуба
    • На форуме с 16 06 2013, 10:51
    • Сообщений 22007
    • Профиль
    • Авто: ЗАЗ епт Ваз 2106(был),Ваз 2199(был),Ваз 2112(был)e46 sedan(был),е46 coupe(есть),e70(есть)
    • Торговая репутация: +18
    • Откуда: Moscow
    • Изображения: 5
    • Репутация: 12613
    • ГуруГуруГуруГуруГуруГуруГуруГуруГуруГуру
Только плата или в корпусе?
Жизнь научила двум вещам:
1.Не забывать о родителях
2.Никому не верить
  • Не в сети
    • член клуба
    • член клуба
    • На форуме с 22 06 2013, 11:39
    • Сообщений 1911
    • Профиль
    • Авто: Е46 s54
    • Торговая репутация:
    • Откуда: С юга
    • Репутация: 1500
    • КрутышкаКрутышкаКрутышкаКрутышка
Кстати да, стоит уточнить, это реклама изделия на продажу или клубням помощь в постройке?
  • Не в сети
  • Аватара пользователя
    • гость клуба
    • гость клуба
    • На форуме с 18 08 2017, 13:19
    • Сообщений 27
    • Профиль
    • Авто: e46 coupe 2002 M54B25
    • Торговая репутация:
    • Откуда: Moscow
    • Репутация: 200
    • Новенький
С е р ж :
Отлично :cool:
Я так понимаю что в любой мотор в принцепе сунуть можно?
А что за микруха и что за диод д3?

Микруха как раз подписана, а диод забыл, любой маломощный, позже обновлю
Настоящие мужики ездят на старых немецких вёдрах
  • Не в сети
  • Аватара пользователя
    • гость клуба
    • гость клуба
    • На форуме с 18 08 2017, 13:19
    • Сообщений 27
    • Профиль
    • Авто: e46 coupe 2002 M54B25
    • Торговая репутация:
    • Откуда: Moscow
    • Репутация: 200
    • Новенький
С е р ж :
Кстати да, стоит уточнить, это реклама изделия на продажу или клубням помощь в постройке?

Это для тех кто сам может/хочет сделать)))) При наличии хоть какой то малой партии конечно можно и сделать за денюжку.
Постараюсь в эти выхи плату собрать и отфотать готовый вариант.
Настоящие мужики ездят на старых немецких вёдрах
  • Не в сети
    • член клуба
    • член клуба
    • На форуме с 22 06 2013, 11:39
    • Сообщений 1911
    • Профиль
    • Авто: Е46 s54
    • Торговая репутация:
    • Откуда: С юга
    • Репутация: 1500
    • КрутышкаКрутышкаКрутышкаКрутышка
D081 микруха?
Транзюки как я понимаю без радиатора должны выдержать?

Рекомендуем почитать на тему ЭБУ вентилятора

  • Не в сети
  • Аватара пользователя
    • гость клуба
    • гость клуба
    • На форуме с 08 05 2012, 14:46
    • Сообщений 75
    • Профиль
    • Авто: Х3 Е83 М54В30
    • Торговая репутация:
    • Откуда: г.Тверь
    • Репутация: 0
    • Гость
Без радиатора долго не отработают
  • Не в сети
    • член клуба
    • член клуба
    • На форуме с 22 06 2013, 11:39
    • Сообщений 1911
    • Профиль
    • Авто: Е46 s54
    • Торговая репутация:
    • Откуда: С юга
    • Репутация: 1500
    • КрутышкаКрутышкаКрутышкаКрутышка
По схеме: зачем такое усиление предварительное на двух транзюках? Не лишнее?
Потом термоконпенсации нет на транзюках, не критично?
  • Не в сети
  • Аватара пользователя
    • гость клуба
    • гость клуба
    • На форуме с 18 08 2017, 13:19
    • Сообщений 27
    • Профиль
    • Авто: e46 coupe 2002 M54B25
    • Торговая репутация:
    • Откуда: Moscow
    • Репутация: 200
    • Новенький
Отвечу всем сразу, транзисторы и диод выходной должны быть на радиаторе, больше всего греется именно диод. А 2 транзистора может и не надо, но я перебздеть решил. Всё что перед транзисторами во первых отсекает входящие импульсы менее 5% заполнения т.к. это для диагностики, а во вторых разгоняет частоту ШИМ с 300 Гц до 20 кГц. Микросхема в данном случае не усилитель, а генератор
Настоящие мужики ездят на старых немецких вёдрах
Последний раз редактировалось 32505 07 08 2018, 20:14, всего редактировалось 1 раз.
  • Не в сети
  • Аватара пользователя
    • гость клуба
    • гость клуба
    • На форуме с 18 08 2017, 13:19
    • Сообщений 27
    • Профиль
    • Авто: e46 coupe 2002 M54B25
    • Торговая репутация:
    • Откуда: Moscow
    • Репутация: 200
    • Новенький
С е р ж :
D081 микруха?
Транзюки как я понимаю без радиатора должны выдержать?

TL081
Настоящие мужики ездят на старых немецких вёдрах
  • Не в сети
  • Аватара пользователя
    • Модератор Форума
    • Модератор Форума
    • На форуме с 06 01 2010, 17:50
    • Сообщений 11635
    • Профиль
    • Авто: 318i, N42, AT, седан
    • Торговая репутация: +10
    • Откуда: Алтайский край
    • Изображения: 14
    • Репутация: 20653
    • ГуруГуруГуруГуруГуруГуруГуруГуруГуруГуру
С е р ж :
По схеме: зачем такое усиление предварительное на двух транзюках? Не лишнее?


это не предварительное усиление,это инвертор.
Не стоит прогибаться под изменчивый Мир - пусть лучше он прогнётся под нас.
  • Не в сети
  • Аватара пользователя
    • гость клуба
    • гость клуба
    • На форуме с 18 08 2017, 13:19
    • Сообщений 27
    • Профиль
    • Авто: e46 coupe 2002 M54B25
    • Торговая репутация:
    • Откуда: Moscow
    • Репутация: 200
    • Новенький
Темуджин :
С е р ж :
По схеме: зачем такое усиление предварительное на двух транзюках? Не лишнее?


это не предварительное усиление,это инвертор.

Не только, это убирает запуск мотора при скважности менее 5%, которые используются для проверки блока (by WDS)
Настоящие мужики ездят на старых немецких вёдрах
  • Не в сети
  • Аватара пользователя
    • Модератор Форума
    • Модератор Форума
    • На форуме с 06 01 2010, 17:50
    • Сообщений 11635
    • Профиль
    • Авто: 318i, N42, AT, седан
    • Торговая репутация: +10
    • Откуда: Алтайский край
    • Изображения: 14
    • Репутация: 20653
    • ГуруГуруГуруГуруГуруГуруГуруГуруГуруГуру
32505 :

это убирает запуск мотора при скважности менее 5%, которые используются для проверки блока (by WDS)


VD3,R8,C2
Не стоит прогибаться под изменчивый Мир - пусть лучше он прогнётся под нас.
  • Не в сети
  • Аватара пользователя
    • гость клуба
    • гость клуба
    • На форуме с 18 08 2017, 13:19
    • Сообщений 27
    • Профиль
    • Авто: e46 coupe 2002 M54B25
    • Торговая репутация:
    • Откуда: Moscow
    • Репутация: 200
    • Новенький
Темуджин :
32505 :

это убирает запуск мотора при скважности менее 5%, которые используются для проверки блока (by WDS)


VD3,R8,C2


Абсолютно верно :cool:
Настоящие мужики ездят на старых немецких вёдрах
  • Не в сети
  • Аватара пользователя
    • Модератор Форума
    • Модератор Форума
    • На форуме с 06 01 2010, 17:50
    • Сообщений 11635
    • Профиль
    • Авто: 318i, N42, AT, седан
    • Торговая репутация: +10
    • Откуда: Алтайский край
    • Изображения: 14
    • Репутация: 20653
    • ГуруГуруГуруГуруГуруГуруГуруГуруГуруГуру
32505

резистор R5 нужно уменьшить хотя бы до 500 Ом ....ток через резистор 10 кОм слишком мал для открытия пары полевиков(гарантия большого перегрева полевиков) ,коммутирующих такие большие токи ...а вообще я бы выходную цепочку переработал....
Не стоит прогибаться под изменчивый Мир - пусть лучше он прогнётся под нас.
  • Не в сети
  • Аватара пользователя
    • гость клуба
    • гость клуба
    • На форуме с 18 08 2017, 13:19
    • Сообщений 27
    • Профиль
    • Авто: e46 coupe 2002 M54B25
    • Торговая репутация:
    • Откуда: Moscow
    • Репутация: 200
    • Новенький
Темуджин :
32505

резистор R5 нужно уменьшить хотя бы до 500 Ом ....ток через резистор 10 кОм слишком мал для открытия пары полевиков(гарантия большого перегрева полевиков) ,коммутирующих такие большие токи ...а вообще я бы выходную цепочку переработал....

Дорабатывать можно вечно))) я лично не против.
Данная схема проверена, транзисторы не греются (открываются полностью), пальцем не ощущается, диод да, тёплый, но палец держит.
Так же не стоит забывать что силовые элементы на радиаторе, а он будет в штатном месте, так что обдувается вентилятором
Настоящие мужики ездят на старых немецких вёдрах

Рекомендуем почитать на тему ЭБУ вентилятора

  • Не в сети
  • Аватара пользователя
    • член клуба
    • член клуба
    • На форуме с 29 08 2013, 17:01
    • Сообщений 2114
    • Профиль
    • Авто: Touring M52TU В28 АТ
    • Торговая репутация:
    • Откуда: Москва
    • Репутация: 3250
    • ФанатФанатФанатФанатФанатФанатФанат
ля и откуда вы такие головастые ::p:: говорите как инопланетяне :mrgreen: всегда было интересно но не сложилось
Дурацкая привычка не смотрю на ники.Заранее извиняйте.
  • Не в сети
  • Аватара пользователя
    • гость клуба
    • гость клуба
    • На форуме с 18 08 2017, 13:19
    • Сообщений 27
    • Профиль
    • Авто: e46 coupe 2002 M54B25
    • Торговая репутация:
    • Откуда: Moscow
    • Репутация: 200
    • Новенький
Butuz :
ля и откуда вы такие головастые ::p:: говорите как инопланетяне :mrgreen: всегда было интересно но не сложилось

Меня отец научил и это девайс он на 80% сделал, а для тех кто не знает как, но хочет, можно изготовить))))))
Настоящие мужики ездят на старых немецких вёдрах
  • Не в сети
  • Аватара пользователя
    • Модератор Форума
    • Модератор Форума
    • На форуме с 06 01 2010, 17:50
    • Сообщений 11635
    • Профиль
    • Авто: 318i, N42, AT, седан
    • Торговая репутация: +10
    • Откуда: Алтайский край
    • Изображения: 14
    • Репутация: 20653
    • ГуруГуруГуруГуруГуруГуруГуруГуруГуруГуру
32505 :
диод да, тёплый, но палец держит.


чтобы диод грелся меньше ,в цепь можно добавить снаббер....
Не стоит прогибаться под изменчивый Мир - пусть лучше он прогнётся под нас.
  • Не в сети
  • Аватара пользователя
    • член клуба
    • член клуба
    • На форуме с 29 08 2013, 17:01
    • Сообщений 2114
    • Профиль
    • Авто: Touring M52TU В28 АТ
    • Торговая репутация:
    • Откуда: Москва
    • Репутация: 3250
    • ФанатФанатФанатФанатФанатФанатФанат
32505 :
Меня отец научил

у меня был сварщиком ::xa:: а меня отправили в мед который с успехом забросил)
а так бмв уже нету хотя такую же схему где то выкладывал.
Дурацкая привычка не смотрю на ники.Заранее извиняйте.
  • Не в сети
    • член клуба
    • член клуба
    • На форуме с 22 06 2013, 11:39
    • Сообщений 1911
    • Профиль
    • Авто: Е46 s54
    • Торговая репутация:
    • Откуда: С юга
    • Репутация: 1500
    • КрутышкаКрутышкаКрутышкаКрутышка
Чем можно проверить на столе данную собранную схему? Какой сигнал подать для проверки на вход?
  • Не в сети
  • Аватара пользователя
    • ветеран клуба
    • ветеран клуба
    • На форуме с 16 06 2013, 10:51
    • Сообщений 22007
    • Профиль
    • Авто: ЗАЗ епт Ваз 2106(был),Ваз 2199(был),Ваз 2112(был)e46 sedan(был),е46 coupe(есть),e70(есть)
    • Торговая репутация: +18
    • Откуда: Moscow
    • Изображения: 5
    • Репутация: 12613
    • ГуруГуруГуруГуруГуруГуруГуруГуруГуруГуру
Butuz :
32505 :
Меня отец научил

у меня был сварщиком ::xa:: а меня отправили в мед который с успехом забросил)
а так бмв уже нету хотя такую же схему где то выкладывал.

Вот если бы мед не забросил-не пришлось бы участок продавать.. ::xa::
Жизнь научила двум вещам:
1.Не забывать о родителях
2.Никому не верить
  • Не в сети
  • Аватара пользователя
    • Модератор Форума
    • Модератор Форума
    • На форуме с 06 01 2010, 17:50
    • Сообщений 11635
    • Профиль
    • Авто: 318i, N42, AT, седан
    • Торговая репутация: +10
    • Откуда: Алтайский край
    • Изображения: 14
    • Репутация: 20653
    • ГуруГуруГуруГуруГуруГуруГуруГуруГуруГуру
С е р ж :
Чем можно проверить на столе данную собранную схему? Какой сигнал подать для проверки на вход?


12 вольт ШИМ 300 Гц ....
Не стоит прогибаться под изменчивый Мир - пусть лучше он прогнётся под нас.
  • Не в сети
  • Аватара пользователя
    • член клуба
    • член клуба
    • На форуме с 29 08 2013, 17:01
    • Сообщений 2114
    • Профиль
    • Авто: Touring M52TU В28 АТ
    • Торговая репутация:
    • Откуда: Москва
    • Репутация: 3250
    • ФанатФанатФанатФанатФанатФанатФанат
Джексон :
Вот если бы мед не забросил-не пришлось бы участок продавать..

подъеб засчитан ::xa::
Дурацкая привычка не смотрю на ники.Заранее извиняйте.

Рекомендуем почитать на тему ЭБУ вентилятора

Показать сообщения за:  Сортировать по:  

Кто сейчас на форуме

Сейчас этот форум просматривают: нет зарегистрированных пользователей и гости: 41


Вы не можете начинать темы
Вы не можете отвечать на сообщения
Вы не можете редактировать свои сообщения
Вы не можете удалять свои сообщения
Вы не можете добавлять вложения

Яндекс.Метрика
© 2006-2025 BMW fanatics Club - Клуб БМВ Фанатикс и Е46 Клуб. Поддержка Bitstore.